Mermaidでフローチャートやシーケンス図を書きたい

業務フローを作りたい
最近、研修で業務フローをちょこっと描くのをやったので、業務フローを描くツールを久しぶりに触ってみようと思いました。とはいえ、会社員時代はひたすら業務フローを作っていたのでそれくらいたくさん作るのなら有料の業務フローツールを使えばいいわけですが、今は作るとしても中小企業の簡単なフローをイラストにしたり、研修の資料で作るくらいなので、軽くちょこっと使えるツールを使ってみたい。
ということで、今回はMermaidを使ってみました。厳密には業務フローを作るツールではないのかもしれませんが、それっぽいものは作れそうです。

Mermaidとは
テキストを書くと図が自動で描画される可視化ツールです。Markdown と同じようにコードを書く感覚で、フローチャート・シーケンス図・ガントチャート・ER図などを作成できます。 https://mermaid.js.org/
テキストベースで図が作れる
PowerPoint のように四角形をドラッグする必要はなく、
以下のようなコードを書くだけで図ができるのが特徴です。
flowchart TD
A[開始] --> B[作業]
GitHub / Notion / Confluence / Obsidian などで標準サポート
多くのドキュメントツールが Mermaidをそのまま表示可能です。
図の種類が圧倒的に多い
Mermaid は業務で必要な図のほとんどをカバーします。
| 図の種類 | 用途 |
|---|---|
| Flowchart(フローチャート) | 業務プロセス |
| Sequence Diagram | 会話・手順の時系列 |
| Gantt Chart | プロジェクト管理 |
| Class Diagram | システム設計 |
| State Diagram | 状態遷移の整理 |
| ER Diagram | データベース設計 |
| Journey | 顧客体験の可視化 |
| Timeline | 時系列イベント |
| Pie Chart | 割合の可視化 |
| Mindmap | アイデア整理 |
| Quadrant Chart | 4象限マップ |
修正がとにかく早い
テキストの一部を直して再描画するだけで図が更新されるため、
- 複雑な業務フローの修正
- 依頼主からの変更指示
- チーム共有
にとても向いています。
どんな場面で便利?
- 業務フローのヒアリング・ドキュメント化
- 補助金の事業計画内でのプロセス図
- 中小企業の業務改善・BPR
- システム導入時の要件整理
- 店舗オペレーションの見える化
- 社内マニュアルの自動生成
- プロジェクト進行の可視化
Mermaidの形式 mmd を作って、作図してみます
mmdの形式に慣れる必要はありますが、まずはChatGPTに飲食店のシーケンス図をMermaid形式で書いてくださいとお願いしました。
以下のように出力されました。
sequenceDiagram
autonumber
participant C as 客
participant H as ホールスタッフ
participant K as キッチンスタッフ
C->>H: 入店・人数を伝える
H-->>C: 席へ案内
H-->>C: メニュー提供・説明
C->>H: 注文を伝える
H->>K: オーダーをキッチンへ共有
K-->>H: 調理開始連絡(任意)
K->>K: 調理
K-->>H: 料理完成連絡
H-->>C: 料理提供
C->>H: 追加注文依頼(任意)
H->>K: 追加オーダー連携
K->>K: 調理
K-->>H: 完成連絡
H-->>C: 提供
C->>H: 会計依頼
H-->>C: レジへ案内
H->>C: 会計処理・レシート渡し
C-->>H: 退店
H->>H: テーブル片付け・清掃
MermaidのWebで使う
無料でも何個かは図表が作れます。Sequence図を選んで作ってもらいます。

いい感じに作ってくれました。
左側のMeremaidの書式を把握できれば、修正も左側でテキストだけいじっていければ図表が変わっていくので便利ですね。

Obsidianで使う
ただ、WebでMermaidを使うのは、いつか課金・・・となると思うので、Obsidianでそのまま表示できるということなのでやってみました。

Obsidianに先程のコードを貼り付けて、プレビューするとフローチャートが完成しました。

Terminalで使う
Temialで使うには Node.jsがインストールされていれば、Mermaidをインストールして使えました。
>mmdc -i restrant-seq.txt -o restrant-seq.png
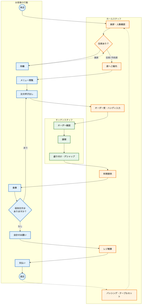
mmdファイルをローカルにおいて、pngに出力してもらいました。 ちょっとさっきのとは違う感じにしてみました。

同じくフローチャートも描いてみました。
まあ、業務フローっぽくはなりましたかね。

そんなところで

